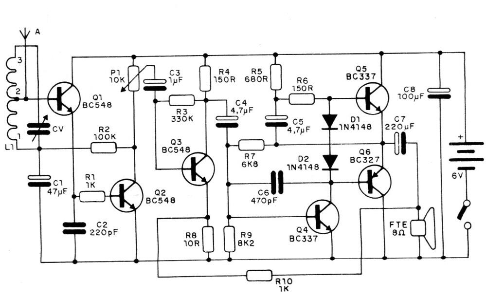
Encontramos este receptor AM de tipo regenerativo transistorizado de excelente calidad en una publicación de 1988. El circuito tiene un paso de salida complementario con excelente ganancia, calidad y sensibilidad, por lo que no necesita una antena para recibir estaciones locales. La bobina consta de 70 + 30 vueltas 28 de alambre en una barra de ferrita y la variable se aprovecha de una radio AM estándar.




