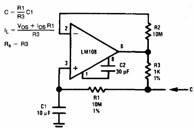
La configuración ya explorada en nuestro paquete de circuitos es del Manual de aplicaciones lineales de National Semiconductor de 1994. La misma configuración se puede aplicar a otros sistemas operativos. Las fórmulas para calcular los componentes están al lado del diagrama. La fuente de alimentación depende del operacional y debe ser simétrica.

Capacitancia Multiplicador



