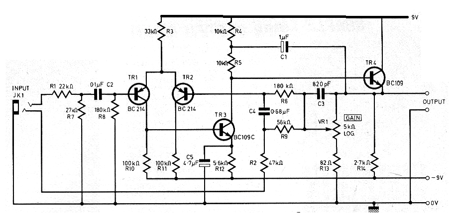
Este circuito fue encontrado en una revista inglesa, la Practical Electronics de noviembre de 1977. El circuito sigue siendo actual, consistente en un preamplificador con transistores con una impedancia de entrada de 90 k ohms. La alimentación debe realizarse con una fuente simétrica de 9 V y para una versión estéreo deben montarse dos circuitos iguales.




