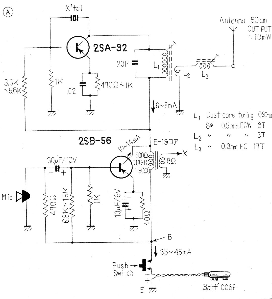
Este circuito es de una publicación japonesa de 1968. Puede ser montado con transistores equivalentes actuales recordando que los originales son de germanio. Los detalles de la bobina se dan en el diagrama.
Este oscilador Hartley experimental produce señales en el rango de 500 kHz a 1,5 MHz, sirviendo para...
Este circuito aparece con variaciones en otros puntos de esta sección. Esta versión es de una...
el transmisor de radio ultra-simple que mostramos en la figura 1 envía sus señales a un receptor am...