Este simple dispositivo de control remoto puede ser utilizado para abrir una puerta de garaje con el faro del coche, accionar electrodomésticos a partir de una linterna y en muchas aplicaciones interesantes y útiles; El circuito dispara el relé cuando un haz de luz de corta duración incide en un sensor y lo mantiene accionado por un tiempo programado.
Diversas son las posibilidades de uso para este interesante automatismo de bajo costo. Como sugiere la introducción si lo instalamos en la puerta de nuestra casa, con un pulso de luz del faro del coche podemos al mismo tiempo encender la luz del garaje o balcón y abrir la puerta.
También podemos accionar un timbre que avisará a las personas de nuestra casa de nuestra llegada.
Por otro lado, en un electrodoméstico como, por ejemplo, un ventilador, con breve toque en el interruptor de una linterna (que es el transmisor) tendremos el accionamiento temporizado de este dispositivo que quedara conectado por tiempos entre algunos segundos hasta 15 minutos.
En fin, el sistema será útil en cualquier aplicación en la que se desea accionar dispositivos a distancia, usando para este propósito rayos de luz.
El artículo es de 1992, siendo utilizada una tecnología más simple, disponible en la época. Hoy podemos hacer lo mismo con base en microcontroladores.
CARACTERÍSTICAS
Tensión de alimentación: 12 V
Consumo en espera: 5 mA
Consumo accionado: 50 mA
Alcance: hasta 20 metros (depende de la potencia del emisor)
Carga máxima controlada 2 A (o 10 A con relé mayor)
Temporización: 5 segundos a 15 minutos
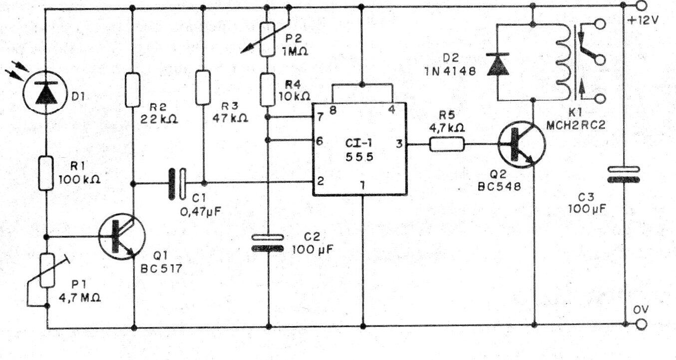
COMO FUNCIONA
El sensor es un foto-diodo de cualquier tipo. La señal se aplica a un transistor Darlington del tipo BC517. Esta sensibilidad, de
Cuando el sensor (foto-diodo) se encuentra en la oscuridad, el transistor Ql se mantiene en el corte y la tensión en el capacitor C1 estará en el nivel alto, así como la tensión en el pasador 2 de entrada de un monoestable 555.
En el instante en que un pulso de luz alcanza el sensor el transistor conduce y su colector va momentáneamente al nivel bajo el que cambia C1 permitiendo su carga vía R3.
Con esta carga el perno 2 del integrado es momentáneamente aterrizado ocurriendo entonces su disparo.
La salida del 555 va entonces al nivel alto (pin 3) por un intervalo de tiempo que depende del ajuste de P2 y del valor de C2.
Con el valor indicado, 100 uF tenemos tiempos de algunos segundos hasta poco más de 1 minuto, pero para llegar a los 15 minutos basta usar un capacitor de 1000 uF.
Recordamos que este capacitor debe ser de buena calidad pues la presencia de fugas instabiliza el circuito que puede negarse a disparar con tiempos mayores.
El nivel alto de salida del 555 se utiliza para saturar vía R5 el transistor Q2 tiene como carga de colector un relé.
En los contactos de este relé conectamos el dispositivo externo a controlar. El relé usado es de baja potencia de modo que si queremos activar dispositivos del tipo para apertura de puertas de garaje necesitamos conectarlo con un relé mayor o bien usar un relé más potente directamente.
El circuito se alimenta con una tensión de 12 V y en la figura 1 tenemos una sugerencia de fuente de alimentación.
En la figura 2 tenemos la disposición de los componentes de la fuente en una placa de circuito impreso.

El transformador tendrá primario de acuerdo a la red local y los electrolíticos son para 25 V. Los diodos pueden ser 1N4002 o equivalentes y el circuito integrado regulador de tensión debe estar dotado de un pequeño radiador de calor.
MONTAJE
En la figura 3 tenemos el diagrama completo del receptor de control remoto por medio de haz de luz.
En la figura 4 tenemos la disposición de los componentes en una placa de circuito impreso.

Para el. circuito integrado sugerimos la utilización de un zócalo DIL. El foto-diodo puede alejarse del circuito, pero debe conectarse a través de un cable blindado.
Es muy importante observar su polaridad y para mayor directividad él debe ser instalado en un tubo de cartón u otro material con una lente convergente, como muestra la figura 5.
P1 es un trimpot de ajuste y P2 que determina el tiempo puede ser tanto un trimpot como un potenciómetro, dependiendo de la aplicación. Los resistores son de 1/8 W, 5% o más y Q1 no admite equivalente.
En la falta de ese componente lo que se puede hacer es conectar dos transistores BC548 como muestra la figura 6, pero para eso el layout de la placa debe ser modificado.

El capacitor Cl puede ser de poliéster o cerámico mientras que los demás son electrolíticos para 16 V o más.
El conjunto se puede alojar en caja plástica y para conectar a los dispositivos externos en los contactos del relé podemos usar una barra de terminales con tornillos o incluso una toma y enchufe.
El modo de hacer esta conexión se muestra en la figura 7.

PRUEBA Y USO
Para probar el aparato coloque P2 en el tiempo mínimo (resistencia cero) y encienda la alimentación. Deje inicialmente Dl en la oscuridad y vaya abriendo P1 hasta que ocurra el disparo (eventualmente si D1 está muy en la oscuridad incluso al final del ajuste, el disparo no ocurre).
Dejando ahora incidir luz sobre D1 debe ocurrir el disparo del relé que permanecerá por algunos segundos. Cada vez que la luz incidir el relé se activará.
Ver que la luz debe incidir por un corto intervalo de tiempo, suficiente para disparar el circuito.
En la figura 8 tenemos el modo de utilizar el aparato en un sistema de apertura de puertas de garajes.
Con un toque en el faro del coche, apuntado al sensor que sólo debe recibir luz en la dirección apropiada, disparamos el sensor que entonces alimenta el circuito de apertura de puertas y al mismo tiempo enciende la luz interna. P1 debe ajustarse para accionamiento incluso durante el día y P2 para mantener el sistema de apertura de la puerta accionado por el tiempo necesario para la entrada del vehículo.
Para el funcionamiento en el accionamiento de electrodomésticos el transmisor puede ser una simple linterna. Montado en conjunto con una sirena y dejando el foto-diodo descubierto tendremos una alarma que disparará cuando alguien encendió luz en un lugar cualquiera por la noche.
Semicondutores:
CI-1 - 555 - circuito integrado
D1 - foto-diodo o foto-transistor
Q1 - BC517 - transistores Dariington
Q2 - BC548 - transistores NPN de uso general
D2 - 1N4148 - diodo de uso general
Resistores: (1/8 W, 5%)
R1 - 100 k ohms
R2 - 22 k ohms
R3 - 47 k ohms
R4 - 10 k ohms
R5 - 4,7 k ohms
P1 - 4,7 M ohms - trimpot
P2 - 1 M ohms - trimpot o potenciómetro
Capacitores: (electrolíticos para 16 V o más)
C1 - 0,47 uF - electrolítico
C2 - 100 uF - electrolítico - ver texto
C3 - 100 uF – electrolítico
Varios:
K1 - relé de 12 V o equivalente - ver texto
Placa de circuito impreso, sockets para el integrado y para el relé, botones para el potenciómetro, hilos, lentes para el foto-diodo, caja para montaje, soldadura, etc.







