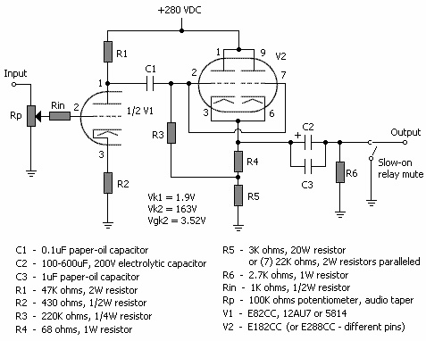
Este circuito para auriculares tiene una excelente calidad de sonido con dos válvulas. La fuente de alimentación no es dada, pudiendo ser aprovechada del propio amplificador con el cual el circuito opere. Recuerde que el circuito opera con tensión elevada y la fuente debe ser obligatoriamente del tipo con transformador. Vk y Vg son las tensiones de cátodo y rejilla de las válvulas indicadas.




