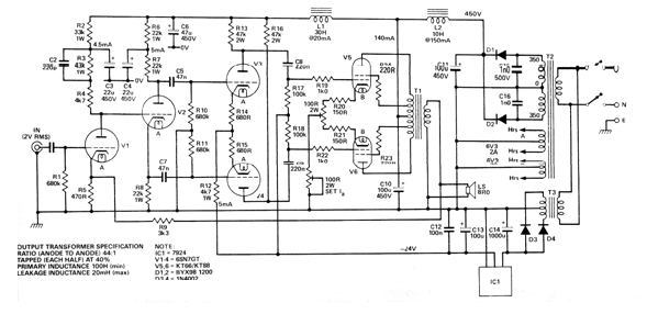
Este es un ejemplo de diseño típico de amplificador de alta fidelidad valvular con salida en push-pull sin transformador de controlador. Los componentes críticos, además de las válvulas son los transformadores. El circuito se obtuvo en una publicación inglesa de 1989. Observe la existencia de algunos componentes modernos como el CI regulador de tensión para proporcionar una polarización negativa de 24 V de cátodo al paso del controlador. Observe también la existencia de diodos semiconductores en lugar de las válvulas en la rectificación.




