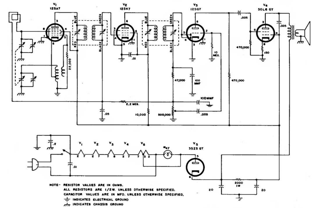
La configuración de este receptor AM de 5 válvulas para banda de ondas medias es de tipo bastante común en la época con los filamentos conectados en serie.
Cuando aprendemos a tocar algún instrumento musical, cuando hacemos gimnasia o incluso cantamos, es...
El único material especial requerido para esta experiencia es un imán que puede ser aprovechado de viejos...
Dos transistores complementarios sustituyen a un unijuntura en este Circuito. La frecuencia está...