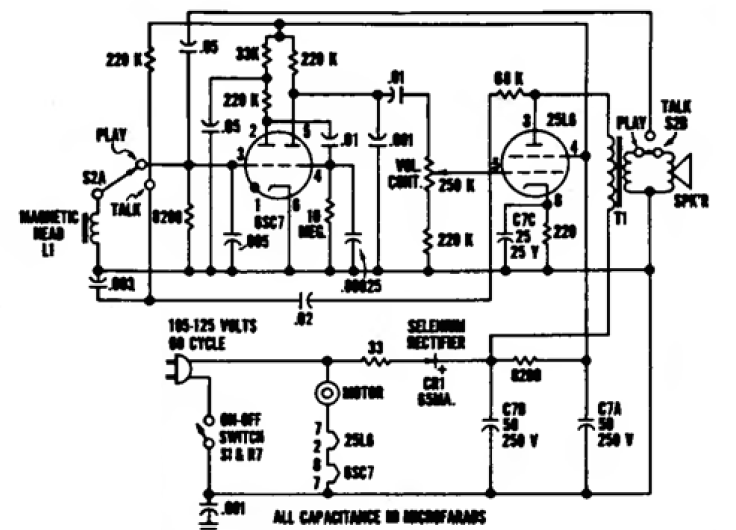
Este pequeño amplificador para tocadiscos con fonocaptor magnético era muy simple y proporcionaba potencia del orden de 1 W. Las dos válvulas tenían los filamentos conectados en serie.
Este transmisor opera entre 100 kHz y 4 MHz, utilizando sólo un componente: un circuito integrado CMOS....
En general, un altavoz puede ser usado tanto para producir señales eléctricas a partir de un...
El primer circuito es un preamplificador de audio con excelente ganancia y muy alta impedancia de entrada....