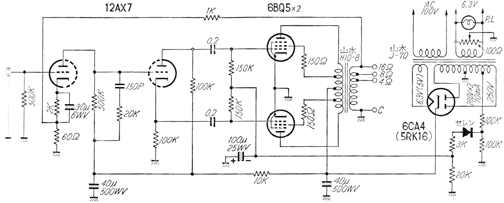
El circuito de amplificador con la válvula 6BQ5 presentado fue obtenido en una publicación japonesa de los años 60. El circuito tiene dos transformadores, uno para la salida y otro para la alimentación, proporcionando algunos vatios de potencia. El control de volumen y tono no se ha incluido en el preamplificador.




