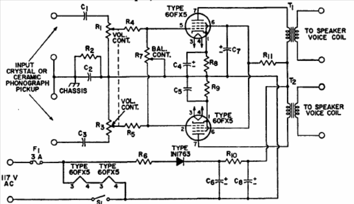
Este amplificador estéreo económico de 1 W por canal se encontró en el manual de válvulas RCA de 1970. El circuito no utiliza un transformador de potencia.
Este simple circuito generador de barrido se ha encontrado en la documentación antigua, pero aún...
Esta fuente, encontrada en una publicación italiana Elettronica Práctica número 9, de 1977,...
En la figura mostramos cómo usar un varicap para modular una señal en frecuencia. El circuito se...