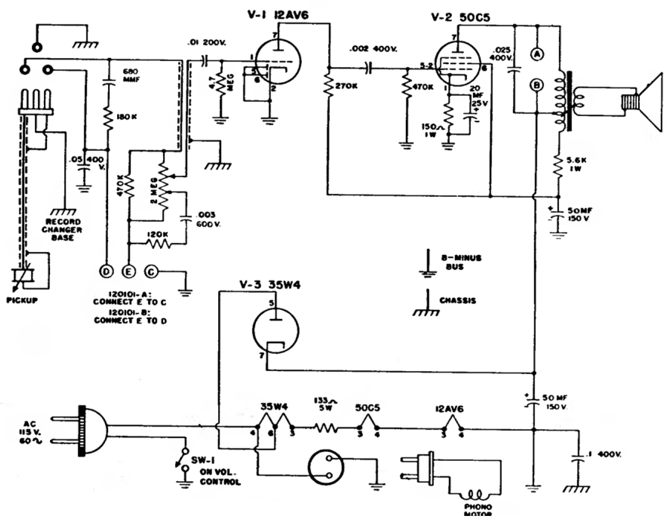
Este pequeño amplificador de 3 válvulas se encontraba en pequeños tocadiscos de la época. El circuito no tenía transformador de fuerza y los filamentos de las válvulas estaban conectados en serie.
Este circuito se recomienda para la protección de objetos pequeños o locales en los que un sensor...
Los circuitos de alta frecuencia, como los que operan con señales de FM, son críticos no debiendo...
Monte un simple proyecto experimental de un transmisor de ondas de radio que utiliza un motor para...