No todos nuestros lectores dominan lo suficiente las técnicas digitales a punto de saber con facilidad problemas en este tipo de equipo. Sin embargo, diagnosticar defectos en los circuitos digitales es incluso más fácil que en los circuitos de otros tipos como. por ejemplo. radios, amplificadores o televisores. La propia lógica de funcionamiento de estos circuitos es más simple y desde que conocemos algunos procedimientos básicos la reparación es también simple. En este artículo se enfocan algunas técnicas de diagnóstico en circuitos digitales.
Este artículo es de 1990 pero muchas de las técnicas abordadas son actuales.
A diferencia de los circuitos analógicos, los digitales trabajan sólo con dos niveles de tensión en la mayoría de sus elementos. Estos dos niveles pueden estar presentes en la forma continua o en forma de pulsos rectangulares.
Si un circuito digital presenta algún problema, entonces ciertamente estos niveles de tensión serán alterados, estando o no presentes en determinados puntos. Si trabajamos con dispositivos capaces de inyectar o detectar estos niveles de tensión, o simular el funcionamiento de las etapas con la fijación de estos niveles, la búsqueda de problemas en un equipo digital hecho por etapas, se vuelve bastante simple.
Basados en técnicas simples que incluyen equipos de fácil obtención, incluso montados en casa, mostramos a los lectores cómo diagnosticar problemas en circuitos digitales.
LOS INSTRUMENTOS
Sin duda, el multímetro es más un equipo que sirve en el análisis de determinados puntos de circuitos digitales. Con él podemos verificar si en una salida tenemos un nivel constante alto o bajo, como muestra la figura 1.
En los circuitos TTL en el nivel alto deberemos tener una tensión entre 4,5 y 5,0 V. En el nivel bajo, la tensión debe estar entre 0 y 0,8 V.
En la falta de un multímetro podemos tener un indicador de nivel lógico "casero" hecho con un LED, o aún un LED y un paso amplificador transistorizado como muestra la figura 2.
En el nivel alto el LED se enciende, y en el nivel bajo el LED permanece apagado. Como en los circuitos CMOS el nivel bajo está en torno a 0 V pero el alto se acerca a la tensión de alimentación que se sitúa típicamente entre 5 y 15 V, la resistencia de 1k5 limita la corriente suponiendo el valor máximo de tensión.
Para una aplicación más sofisticada, tenemos un indicador como el de la figura 3 que también detecta señales pulsantes, es decir, un tren de pulsos.
Este instrumento permite la realización de pruebas dinámicas en los circuitos digitales.
CÓMO REPARAR
Por supuesto, para la reparación necesitamos localizar la falla. Para este propósito debemos analizar un equipo digital por funciones.
Una manera práctica de intentar eliminar al máximo los pasos en que no necesitamos hacer las pruebas es dividir el equipo en bloques funcionales.
Una división simple se realiza de la siguiente manera:
- Alimentación
- Recuento y almacenamiento de pulsos
- Interfaz
Para los circuitos TTL la alimentación se realiza con una tensión de 5 V.
Para los CMOS, esta tensión puede variar entre 5 y 15 V. Las fuentes se estabilizan normalmente. La mayoría de los equipos digitales poseen un bloque de conteo de pulsos que excita un conjunto de displays donde aparecen los resultados de esta cuenta relacionados con algo que está siendo medida, monitoreada o incluso contada.
Estos bloques incluyen "latches", y eventualmente otros recursos. Las interfaces son los circuitos que a partir de informaciones externas proporcionan las muñecas que se aplican a los pasos de recuento
Estas interfaces pueden incluir circuitos analógicos si la información externa no se obtiene en la forma digital. Los convertidores A / D (analógicos digitales) pueden aparecer en estos pasos.
Analizamos lo que se puede hacer en cada caso y cómo proceder cuando estamos delante de un circuito digital que no funciona:
a) alimentación
En un primer paso debemos verificar si la fuente está suministrando la tensión necesaria para el funcionamiento del aparato. La medida con un multímetro es el paso más apropiado.
Sin embargo, el indicador de nivel lógico también sirve, pues los 5 V de salida de una fuente TTL corresponden a un nivel alto o HI. Por el toque de los dedos podemos verificar si el regulador integrado no calienta en exceso, lo que podría ser signo de una sobrecarga o cortocircuito.
Una tensión anormalmente baja en esta fuente indica problemas tanto con su regulador como de cortos en las propias etapas que ella alimenta (figura 4).
Al comprobar el calentamiento del integrado es interesante tener en cuenta el consumo total del aparato. Para muchos TTL en una misma placa es normal un calentamiento del integrado de la fuente.
Si la fuente es buena, debemos verificar que todos los integrados de la tarjeta reciban la alimentación. Para ello debemos verificar la tensión junto al pino de alimentación de cada integrado, conforme muestra la figura 5.
Para la mayoría de los integrados TTL esta alimentación se realiza en el pin 14 o 16, así como en la mayoría de los CMOS, pero existen excepciones, lo que significa que el reparador debe estar en posesión, o del diagrama del aparato o de un manual de circuitos digitales correspondientes a la tecnología empleada.
Normalmente junto al pasador de alimentación de los integrados existe un condensador de desacoplamiento (100 nF típicamente). Problemas con este condensador o con el propio integrado pueden hacer que la alimentación caiga a valores inaceptables.
Si no encontramos tensión en el pasador de alimentación del integrado tenemos 3 posibilidades: Verificar si hay interrupciones de pista (si otros integrados reciben la alimentación normal).
Esto se puede hacer con una inspección visual.
Comprobar si el problema es del condensador (corto). Retire y pruebe.
Comprobar si el problema es el integrado. Un calentamiento excesivo del integrado indica que el problema está en él.
También debemos pensar en la posibilidad de la salida de este integrado estar en cortocircuito, dada la existencia de problemas en el integrado siguiente.
b) recuento y almacenamiento de pulsos
En la figura 7 tenemos una etapa típica TTL de recuento y almacenamiento de impulsos y, en el 8, un paso equivalente con integrados CMOS.
En el paso TTL se utilizan integrados separados para hacer la función de "Iatch", es decir, almacenar el número de impulsos contados y mantenerlos en el display, mientras que el contador es Iiberado para nuevo conteo
En el circuito CMOS esta función se puede encontrar junto con el contador en un mismo integrado, como el 4511.
Diversos son los problemas que pueden ocurrir en una etapa de este tipo, recordando que las diferencias de equipamiento para equipo son pequeñas, y básicamente lo que cambia en los diversos proyectos es el número de displays excitados.
Para entender mejor el proceso de diagnóstico es bueno recordar cuál es la función de una etapa de este tipo los contadores reciben los pulsos de una etapa anterior, los cuales deben ser "contados" y luego el número obtenido se almacena en un lote y se convierte en un código de 7 segmentos para accionar el display.
Para reparar una etapa de este tipo debemos en primer lugar saber si el defecto realmente se encuentra en ella. Un proceso simple de hacer esta verificación es inicialmente observar los displays.
Si todos encienden, aunque con números aleatorios, al menos sabemos que el problema no es de alimentación ni de display. Tenemos entonces una primera posibilidad de falla:
1) Algunos segmentos de los displays no se encienden, o aparecen números "inexistentes" con el accionamiento de segmentos en formas extrañas (figura 9).
Entonces partimos de la verificación de las salidas del decodificador o Iatch hecha con el multímetro o indicador de niveles lógicos. En este caso, el accionamiento (a no ser para los sistemas multiplexados) se realiza con niveles estáticos, es decir, no pulsantes.
Por ejemplo, verificamos que los niveles de salida corresponden al número 3 (a, b, c, d, g, con tensión - Hl y los demás sin tensión - LO). Sin embargo, lo que aparece en el display es un 3 incompleto (figura 10).

Estará claro, en este caso, que el problema del aparato está en el propio display. Para la prueba del display debemos identificar sus terminales, saber si el tipo es de anodo o cátodo común y luego hacer una prueba de funcionamiento fuera del circuito.
En la figura 11 mostramos cómo se puede hacer.
Los 5 V para la prueba pueden obtenerse de la propia fuente del equipo en prueba. También podemos utilizar una alimentación provisional de 6 V sólo para la prueba de los segmentos.
En la prueba todos los segmentos deben encenderse cuando tocamos en los terminales correspondientes. Si el display está bien, pero el defecto aún continúa, con encendido de modo irregular, entonces el problema estará en el decodificador.
Este problema ya puede ser constatado cuando verificamos que en la salida del decodificador no existen los niveles lógicos que produzcan el encendido normal de un cierto número. En este caso debemos cambiar el integrado.
2) Los segmentos se encienden de manera normal pero no hay recuento o cambio de números.
El procedimiento para encontrar un eventual problema en la etapa de conteo prevé la identificación de su entrada. Es interesante comprobar en primer lugar si hay pulsos de recuento
Normalmente en la entrada de las etapas contadoras tenemos un tren de pulsos cuya frecuencia depende mucho de la aplicación. Si la frecuencia no es muy baja, podemos incluso medirla con la conexión directa, en la entrada, de un frecuencímetro.
Para el caso de relojes donde la frecuencia suele ser de 1Hz (pulsos de 1 segundo) la conexión del indicador de niveles lógicos revelará si tenemos la señal de entrada, como muestra la figura 12.
Si las muñecas no están presentes podemos sospechar de los circuitos anteriores, pero una prueba de funcionamiento de los contadores se puede hacer con la aplicación de una señal de prueba.
Un oscilador lento se muestra en la figura 13 sirviendo para probar un contador.

La alimentación de este oscilador, de 5 a 15 V, puede ser retirada del propio circuito en prueba. Si las pulsos están presentes, pero no hay recuento, entonces deberemos verificar los circuitos integrados.
Un primer paso consiste en verificar si, en cada década, tenemos el paso de los pulsos a la siguiente, como muestra la figura 14.
Con la aplicación de pulsos lentos en la entrada del circuito podemos verificar los niveles lógicos en las salidas de los contadores. Si no hay alteración de los niveles lógicos podemos entonces sospechar de los integrados del contador que deben ser reemplazados.
Algunos artificios pueden ayudar en la localización de problemas en las etapas contadoras Uno de ellos consiste en "jumpear" la señal de una etapa sospechosa con la aplicación en el paso siguiente, como muestra la figura 15.

Podemos entonces verificar por etapa del contador si el funcionamiento es normal, hasta llegar a la entrada donde ya vimos que existen las muñecas
c) interfaz
Para excitar los contadores y displays debe existir un circuito que proporciona un tren de pulsos o una cierta cantidad de niveles lógicos a partir de determinada información, digital o analógica.
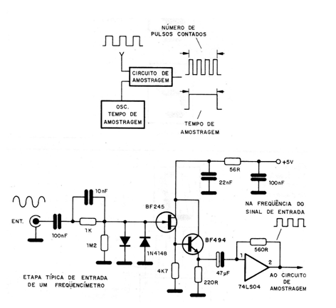
En un frecuencímetro, por ejemplo, la "interfaz" consiste en un circuito analógico de entrada, que trabaja la señal transformándolo en una señal rectangular compatible con los circuitos lógicos y luego pasa a un circuito de muestreo. Este circuito de muestreo cuenta los pulsos en un intervalo de tiempo determinado, pasando a la etapa de recuento (figura 16).
En un reloj o en un cronómetro, la "interfaz" consiste en un oscilador o circuito de conformación de onda que produce pulsos a una frecuencia de 1Hz.
La comprobación de los circuitos de entrada o interfaces de los equipos depende más del conocimiento del principio de funcionamiento del aparato. Básicamente lo que se debe procurar monitorear es la producción de la señal de salida en forma de pulsos o niveles lógicos cuando se aplica una señal de entrada.
Podemos utilizar para este propósito tanto el indicador de niveles lógicos como un frecuencímetro. En algunos casos incluso un pequeño amplificador de audio sirve, si estamos seguros de que las señales que se producen en la banda audible.
Aplicando en la entrada una señal que puede ser una tensión continua o aún, en el caso de un frecuencímetro, una tensión alterna, deberemos tener en la salida pulsos o niveles lógicos. La ausencia de estas señales indica que en este paso está el problema.
En un reloj, por ejemplo, debemos verificar los circuitos de división de frecuencia, si existen, partiendo de la misma metodología que usamos con los contadores y fuentes.
Comprobamos las tensiones de alimentación y luego buscamos las señales de entrada y salida. En un frecuencímetro, aplicamos en la entrada una señal de prueba, por ejemplo, del oscilador lento de la figura 13 y debemos acompañar estos pulsos por las diversas etapas, hasta la salida.
CONCLUSIÓN
En el caso de las etapas de entrada donde podemos encontrar una variedad mayor de configuraciones, el análisis depende del conocimiento de su funcionamiento.
Volveremos a otros artículos, analizando algunos casos más específicos, como, por ejemplo, la verificación de los circuitos de "Clock", monoestable, puertas, circuitos de muestreo, multiplexores, convertidores analógico-digitales, disparadores, etc. El conocimiento de las técnicas específicas es muy importante para los que se dedican a los montajes digitales y eventualmente a la reparación.















