En las radios transistorizadas tenemos una etapa denominada de detección que tiene por elemento básico un diodo semiconductor, normalmente de germanio como el 1N60, 1N34, etc., como muestra la figura 1.

Antes del diodo la señal es de alta frecuencia de las etapas de FI, que normalmente son de 455 kHz para las radios de AM y de 10,7 MHz para los receptores de FM.
Este componente representa un punto de transición de las radios de todo tipo. Es el punto en que dejamos de tener un tipo de señal y pasamos a tener otro.
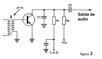
En algunos tipos de radios, el diodo es eliminado, siendo la detección hecha en la propia unión base / emisor del transistor, como muestra el diagrama de la figura 2.

La verificación inmediata del funcionamiento es hecha por la aplicación de la señal del inyector antes del diodo o antes del transistor usado como detector. La señal se escuchará claramente en el altavoz si todo está en orden.
Si se produce alguna anormalidad, puede producirse las siguientes causas:
Señal débil: en este caso debemos verificar el capacitor de desacoplamiento de RF, que puede estar abierto. Otra posible causa para este problema es el desajuste del transformador de FI. Una radio con poca sensibilidad, pero con la señal presente hasta este punto, y que se reproduce normalmente cuando se aplica con el inyector, puede estar con los transformadores de FI descalibrados.
Finalmente tenemos el propio diodo. La prueba del diodo se puede hacer con el multímetro, según procedimientos que daremos más adelante.
Si se produce una distorsión de sonido con señales fuertes, cuando sintonizamos una estación potente, por ejemplo, también podemos sospechar de esta etapa
Todos los componentes deben analizarse.



