Alimentado con 12 V, la señal de este transmisor localizador puede alcanzar varios kilómetros en el rango de VHF. Conforme a la bobina L1, el circuito puede operar en el rango de 50 MHz a 120 MHz.
Para operación en el rango de 50 a 70 MHz utilice 7 espiras de hilo 24 en forma de 1 cm de diámetro sin núcleo para L1. Los capacitores más pequeños deben ser cerámicos y la antena debe tener de 50 cm a 1,20 metros.
El circuito tiene un consumo elevado y no debe ser alimentado por pilas. Si utiliza la versión de 9 V, utilice pilas grandes. La aplicación del circuito es más indicada para ser instalada en automóviles, alimentada por su batería.
Observe que, por la potencia y rango de operación, puede ser necesaria licencia para su uso.
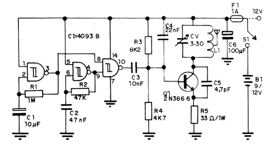
En la figura 1 tenemos el diagrama completo del transmisor.

El montaje se puede realizar sobre la base de una pequeña placa de circuito impreso que se muestra en la figura 2.
Materiales:
CI-1 – 4093 – circuito integrado
Q1 – 2N3966 – transistor de RF
R1 – 1 M – resistor
C2 – 47 k – resistor
R3 – 8k2 – resistor
R4 – 4k7 – resistor
R5 – 33 ohms – resistor
CV – 3-30 pF – trimmer
C1 – 10 uF – capacitor electrolítico
C2 – 47 nF – capacitor cerâmico
C3 – 10 nF – capacitor cerâmico
C4 – 22 nF – capacitor cerâmico
C5 – 4,7 uF – capacitor eletrolítico
C6 – 100 uF – capacitor eletrolítico
L1 – bobina – ver texto
F1 – 2 A – fusible
Vários: placa de circuito impresso, hilos, soldadura, etc.




