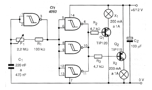
El circuito de la figura 1 hace que dos lámparas parpadeen alternativamente a una frecuencia que se puede ajustar en P1.

Una de las puertas NAND se utiliza como oscilador, cuya frecuencia depende básicamente del valor de C1, mientras que las demás puertas se configuran como amplificadores digitales y conectados en paralelo para poder excitar dos transistores complementarios.
Para pequeñas lámparas de hasta 50 mA se pueden utilizar transistores de baja potencia como los BC548 / 558. Para lámparas de mayor corriente se deben utilizar los TIP120 y TIP115, montados en radiadores de calor.
La tensión de alimentación del circuito depende de la lámpara utilizada.
Una de las aplicaciones posibles para este circuito es en la señalización de emergencia, en triángulos de uso de automoción o incluso en la señalización de la salida de vehículos. Una fuente de acuerdo con la corriente y tensión de las lámparas debe ser usada.
En la figura 2 tenemos una sugerencia de placa de circuito impreso para el montaje de la versión con transistores de potencia.

Lista de material
Semiconductores:
CI-1 - 4093 - circuito integrado CMOS
Q1 - TIP120 - transistores NPN Darlington de potencia
Q2 - TIP115 - transistores PNP Darlington de potencia
Resistores: (1/8 W, 5%)
R1 - 100 k ohms - marrón, negro, amarillo
R2, R3 - 4,7 k ohms - amarillo, violeta, rojo
P1 - 2,2 M ohms - trimpot
Capacitores:
C1 - 220 nF a 470 nF - cerámico o poliéster
C2 - 100 uF x 16 V - electrolítico
Varios:
Placa de circuito impreso, radiadores de calor para el transistor, fuente de alimentación de acuerdo con la potencia y tensión de las lámparas, hilos, soldadura, etc.



